Hibernate.orgCommunity Documentation
Hibernate Search consists of an indexing component as well as an index search component. Both are backed by Apache Lucene.
Each time an entity is inserted, updated or removed in/from the database, Hibernate Search keeps track of this event (through the Hibernate event system) and schedules an index update. All these updates are handled without you having to interact with the Apache Lucene APIs directly (see Section 3.1, “Enabling Hibernate Search and automatic indexing”). Instead, the interaction with the underlying Lucene indexes is handled via so called IndexManagers.
Each Lucene index is managed by one index manager which is uniquely identified by name. In most cases there is also a one to one relationship between an indexed entity and a single IndexManager. The exceptions are the use cases of index sharding and index sharing. The former can be applied when the index for a single entity becomes too big and indexing operations are slowing down the application. In this case a single entity is indexed into multiple indexes each with its own index manager (see Section 10.4, “Sharding indexes”). The latter, index sharing, is the ability to index multiple entities into the same Lucene index (see Section 10.5, “Sharing indexes”).
The index manager abstracts from the specific index configuration. In the case of the default index manager this includes details about the selected backend, the configured reader strategy and the chosen DirectoryProvider. These components will be discussed in greater detail later on. It is recommended that you start with the default index manager which uses different Lucene Directory types to manage the indexes (see Section 3.3, “Directory configuration”). You can, however, also provide your own IndexManager implementation (see Section 3.2, “Configuring the IndexManager”).
Once the index is created, you can search for entities and return lists of managed entities saving
you the tedious object to Lucene Document mapping. The same persistence context is shared between
Hibernate and Hibernate Search. As a matter of fact, the FullTextSession is built on top of the
Hibernate Session so that the application code can use the unified org.hibernate.Query or
javax.persistence.Query APIs exactly the same way a HQL, JPA-QL or native query would do.
To be more efficient Hibernate Search batches the write interactions with the Lucene index. This batching is the responsibility of the Worker. There are currently two types of batching. Outside a transaction, the index update operation is executed right after the actual database operation. This is really a no batching setup. In the case of an ongoing transaction, the index update operation is scheduled for the transaction commit phase and discarded in case of transaction rollback. The batching scope is the transaction. There are two immediate benefits:
You can think of those two batch modes (no scope vs transactional) as the equivalent of the (infamous) autocommit vs transactional behavior. From a performance perspective, the in transaction mode is recommended. The scoping choice is made transparently. Hibernate Search detects the presence of a transaction and adjust the scoping (see Section 3.4, “Worker configuration”).
It is recommended - for both your database and Hibernate Search - to execute your operations in a transaction, be it JDBC or JTA.
Hibernate Search works perfectly fine in the Hibernate / EntityManager long conversation pattern aka. atomic conversation.
Hibernate Search offers the ability to let the batched work being processed by different back ends.
Several back ends are provided out of the box and you have the option to plugin your own. It is
important to understand that in this context back end encompasses more than just the configuration
option hibernate.search.default.worker.backend. This property just specifies a implementation of
the BackendQueueProcessor interface which is a part of a back end configuration. In most cases,
however, additional configuration settings are needed to successfully configure a specific backend
setup, like for example the JMS back end.
In this mode, all index update operations applied on a given node (JVM) will be executed to the Lucene directories (through the directory providers) by the same node. This mode is typically used in non clustered environment or in clustered environments where the directory store is shared.

This mode targets non clustered applications, or clustered applications where the Directory is taking care of the locking strategy.
The main advantage is simplicity and immediate visibility of the changes in Lucene queries (a requirement in some applications).
An alternative back end viable for non-clustered and non-shared index configurations is the near- real-time backend.
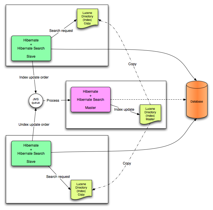
All index update operations applied on a given node are sent to a JMS queue. A unique reader will then process the queue and update the master index. The master index is then replicated on a regular basis to the slave copies. This is known as the master/slaves pattern. The master is the sole responsible for updating the Lucene index. The slaves can accept read as well as write operations. However, they only process the read operation on their local index copy and delegate the update operations to the master.

This mode targets clustered environments where throughput is critical, and index update delays are affordable. Reliability is ensured by the JMS provider and by having the slaves working on a local copy of the index.
The JGroups based back end works similar to the JMS one and is designed after the same master/slave pattern. However, instead of JMS the JGroups toolkit is used as a replication mechanism. This back end can be used as an alternative to JMS when response time is critical, but i.e. JNDI service is not available.
Note that while JMS can usually be configured to use persistent queues, JGroups talks directly to other nodes over network. Message delivery to other reachable nodes is guaranteed, but if no master node is available, index operations are silently discarded. This backend can be configured to use asynchronous messages, or to wait for each indexing operation to be completed on the remote node before returning.
The JGroups backend can be configured with static master or slave roles, or can be setup to perform an auto-election of the master. This mode is particularly useful to have the system automatically pick a new master in case of failure, but during a reelection process some indexing operations might be lost. For this reason this mode is not suited for use cases requiring strong consistency guarantees. When configured to perform an automatic election, the master node is defined as an hash on the index name: the role is therefore possibly different for each index or shard.
When executing a query, Hibernate Search interacts with the Apache Lucene indexes through a reader strategy. Choosing a reader strategy will depend on the profile of the application (frequent updates, read mostly, asynchronous index update etc). See also Section 3.5, “Reader strategy configuration”
With this strategy, Hibernate Search will share the same IndexReader, for a given Lucene index, across multiple queries and threads provided that the IndexReader is still up-to-date. If the IndexReader is not up-to-date, a new one is opened and provided. Each IndexReader is made of several SegmentReaders. This strategy only reopens segments that have been modified or created after last opening and shares the already loaded segments from the previous instance. This strategy is the default.
The name of this strategy is shared.
Every time a query is executed, a Lucene IndexReader is opened. This strategy is not the most efficient since opening and warming up an IndexReader can be a relatively expensive operation.
The name of this strategy is not-shared.