Hibernate Object/Grid Mapper (OGM) is a persistence engine providing Java Persistence (JPA) support for NoSQL datastores. It reuses Hibernate ORM’s object life cycle management and (de)hydration engine but persists entities into a NoSQL store (key/value, document, column-oriented, etc) instead of a relational database. It reuses the Java Persistence Query Language (JP-QL) as an interface to querying stored data.
The project is still very young and very ambitious at the same time. Many things are on the roadmap (more NoSQL, query, denormalization engine, etc). If you wish to help, please check Chapter 1, How to get help and contribute on Hibernate OGM.
Hibernate OGM is released under the LGPL open source license.
This documentation and this project are work in progress. Please give us feedback on
Check Section 1.2, “How to contribute” on how to contact us.
Hibernate OGM:
NoSQL can be very disconcerting as it is composed of many disparate solutions with different benefits and drawbacks. Speaking only of the main ones, NoSQL is at least categorized in four families:
Each have different benefits and drawbacks and one solution might fit a use case better than an other. However access patterns and APIs are different from one product to the other.
Hibernate OGM is not expected to be the Rosetta stone used to interact with all NoSQL solution in all use cases. But for people modeling their data as a domain model, it provides distinctive advantages over raw APIs and has the benefit of providing an API and semantic known to Java developers. Reusing the same programmatic model and trying different (No)SQL engines will hopefully help people to explore alternative datastores.
Hibernate OGM also aims at helping people scale traditional relational databases by providing a NoSQL front-end and keeping the same JPA APIs and domain model.
Today, Hibernate OGM does not support all of these goals. Here is a list of what we have:
Here are a few areas where Hibernate OGM can be beneficial:
These are a few ideas and the list will grow as we add more capabilities to Hibernate OGM.
Hibernate OGM is a young project. The code, the direction and the documentation are all in flux and being built by the community. Join and help us shape it!
First of all, make sure to read this reference documentation. This is the most comprehensive formal source of information. Of course, it is not perfect: feel free to come and ask for help, comment or propose improvements in our Hibernate OGM forum.
You can also:
#hibernate-dev on freenode.net;
you need to be registered on freenode:
the room does not accept "anonymous" users).Welcome!
There are many ways to contribute:
Hibernate OGM’s code is available on GitHub at https://github.com/hibernate/hibernate-ogm.
Hibernate OGM uses Git and Maven 3, make sure to have both installed on your system.
Clone the git repository from GitHub:
#get the sources git clone https://github.com/hibernate/hibernate-ogm cd hibernate-ogm
Run maven
#build project mvn clean install -s settings-example.xml
Note that Hibernate OGM uses artifacts from the Maven repository hosted by JBoss.
Make sure to either use the -s settings-example.xml option
or adjust your ~/.m2/settings.xml
according to the descriptions available
on this jboss.org wiki page.
To build the documentation, set the buildDocs property to true:
mvn clean install -DbuildDocs=true -s settings-example.xml
If you just want to build the documentation only,
run it from the hibernate-ogm-documentation/manual subdirectory.
The best way to share code is to fork the Hibernate OGM repository on GitHub, create a branch and open a pull request when you are ready. Make sure to rebase your pull request on the latest version of the master branch before offering it.
Here are a couple of approaches the team follows:
OGM-123 Summary of commit operation Optional details on the commit and a longer description can be added here.
If you are familiar with JPA, you are almost good to go :-) We will nevertheless walk you through the first few steps of persisting and retrieving an entity using Hibernate OGM.
Before we can start, make sure you have the following tools configured:
Hibernate OGM is published in the JBoss hosted Maven repository.
Adjust your ~/.m2/settings.xml file
according to the guidelines found
on this webpage.
In this example we will use Infinispan as the targeted datastore.
Add org.hibernate.ogm:hibernate-ogm-infinispan:4.0.0.Beta4
to your project dependencies.
<dependency>
<groupId>org.hibernate.ogm</groupId>
<artifactId>hibernate-ogm-infinispan</artifactId>
<version>4.0.0.Beta4</version>
</dependency>
<dependency>
<groupId>org.hibernate.javax.persistence</groupId>
<artifactId>hibernate-jpa-2.0-api</artifactId>
<version>1.0.1.Final</version>
</dependency>
While Hibernate OGM depends on JPA 2.0, it is marked as provided in the Maven POM file. If you run outside a Java EE container, make sure to explicitly add the dependency.
We will use the JPA APIs in this tutorial.
Let’s now map our first Hibernate OGM entity.
@Entity
public class Dog {
@Id @GeneratedValue(strategy = GenerationType.TABLE, generator = "dog")
@TableGenerator(
name = "dog",
table = "sequences",
pkColumnName = "key",
pkColumnValue = "dog",
valueColumnName = "seed"
)
public Long getId() { return id; }
public void setId(Long id) { this.id = id; }
private Long id;
public String getName() { return name; }
public void setName(String name) { this.name = name; }
private String name;
@ManyToOne
public Breed getBreed() { return breed; }
public void setBreed(Breed breed) { this.breed = breed; }
private Breed breed;
}
@Entity
public class Breed {
@Id @GeneratedValue(generator = "uuid")
@GenericGenerator(name="uuid", strategy="uuid2")
public String getId() { return id; }
public void setId(String id) { this.id = id; }
private String id;
public String getName() { return name; }
public void setName(String name) { this.name = name; }
private String name;
}
I lied to you, we have already mapped two entities! If you are familiar with JPA, you can see that there is nothing specific to Hibernate OGM in our mapping.
In this tutorial, we will use JBoss Transactions for our JTA transaction manager. The final list of dependencies should look like this:
<dependencies>
<!-- Hibernate OGM dependency -->
<dependency>
<groupId>org.hibernate.ogm</groupId>
<artifactId>hibernate-ogm-core</artifactId>
<version>4.0.0.Beta4</version>
</dependency>
<!-- standard APIs dependencies - provided in a Java EE container -->
<dependency>
<groupId>org.hibernate.javax.persistence</groupId>
<artifactId>hibernate-jpa-2.0-api</artifactId>
<version>1.0.1.Final</version>
</dependency>
<dependency>
<groupId>org.jboss.spec.javax.transaction</groupId>
<artifactId>jboss-transaction-api_1.1_spec</artifactId>
<version>1.0.0.Final</version>
<scope>provided</scope>
</dependency>
<!-- JBoss Transactions dependency -->
<dependency>
<groupId>org.jboss.jbossts</groupId>
<artifactId>jbossjta</artifactId>
<version>4.16.4.Final</version>
</dependency>
</dependencies>
Next we need to define the persistence unit.
Create a META-INF/persistence.xml file.
<?xml version="1.0"?>
<persistence xmlns="http://java.sun.com/xml/ns/persistence"
xmlns:xsi="http://www.w3.org/2001/XMLSchema-instance"
xsi:schemaLocation="http://java.sun.com/xml/ns/persistence http://java.sun.com/xml/ns/persistence/persistence_2_0.xsd"
version="2.0">
<persistence-unit name="ogm-jpa-tutorial" transaction-type="JTA">
<!-- Use Hibernate OGM provider: configuration will be transparent -->
<provider>org.hibernate.ogm.jpa.HibernateOgmPersistence</provider>
<properties>
<!-- property optional if you plan and use Infinispan, otherwise adjust to your favorite
NoSQL Datastore provider.
<property name="hibernate.ogm.datastore.provider"
value="org.hibernate.ogm.datastore.infinispan.impl.InfinispanDatastoreProvider"/>
-->
<!-- defines which JTA Transaction we plan to use -->
<property name="hibernate.transaction.jta.platform"
value="org.hibernate.service.jta.platform.internal.JBossStandAloneJtaPlatform"/>
</properties>
</persistence-unit>
</persistence>
Let’s now persist a set of entities and retrieve them.
//accessing JBoss's Transaction can be done differently but this one works nicely
TransactionManager tm = getTransactionManager();
//build the EntityManagerFactory as you would build in in Hibernate ORM
EntityManagerFactory emf = Persistence.createEntityManagerFactory(
"ogm-jpa-tutorial");
final Logger logger = LoggerFactory.getLogger(DogBreedRunner.class);
[..]
//Persist entities the way you are used to in plain JPA
tm.begin();
logger.infof("About to store dog and breed");
EntityManager em = emf.createEntityManager();
Breed collie = new Breed();
collie.setName("Collie");
em.persist(collie);
Dog dina = new Dog();
dina.setName("Dina");
dina.setBreed(collie);
em.persist(dina);
Long dinaId = dina.getId();
em.flush();
em.close();
tm.commit();
[..]
//Retrieve your entities the way you are used to in plain JPA
tm.begin();
logger.infof("About to retrieve dog and breed");
em = emf.createEntityManager();
dina = em.find(Dog.class, dinaId);
logger.infof("Found dog %s of breed %s", dina.getName(), dina.getBreed().getName());
em.flush();
em.close();
tm.commit();
[..]
emf.close();
public static TransactionManager getTransactionManager() throws Exception
Class<?> tmClass = Main.class.getClassLoader().loadClass(JBOSS_TM_CLASS_NAME);
return (TransactionManager) tmClass.getMethod("transactionManager").invoke(null);
}
Some JVM do not handle mixed IPv4/IPv6 stacks properly (older
Mac OS X JDK in particular),
if you experience trouble starting the Infinispan cluster,
pass the following property: -Djava.net.preferIPv4Stack=true
to your JVM or upgrade to a recent JDK version.
jdk7u6 (b22) is known to work on Max OS X.
A working example can be found in Hibernate OGM’s distribution under
hibernate-ogm-documentation/examples/gettingstarted.
What have we seen?
org.hibernate.ogm.jpa.HibernateOgmPersistenceLet’s explore more in the next chapters.
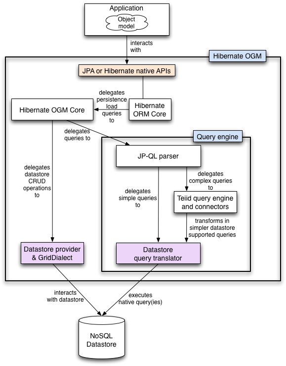
Hibernate OGM defines an abstraction layer
represented by DatastoreProvider and GridDialect
to separate the OGM engine from the datastores interaction.
It has successfully abstracted various key/value stores and MongoDB.
We are working on testing it on other NoSQL families.
In this chapter we will will explore:
Let’s start with the general architecture.
Hibernate OGM is really made possible by the reuse of a few key components:
Hibernate OGM reuses as much as possible from the Hibernate ORM infrastructure.
There is no need to rewrite an entirely new JPA engine.
The Persisters and the Loaders
(two interfaces used by Hibernate ORM)
have been rewritten to persist data in the NoSQL store.
These implementations are the core of Hibernate OGM.
We will see in Section 3.2, “How is data persisted” how the data is structured.
The particularities between NoSQL stores are abstracted
by the notion of a DatastoreProvider and a GridDialect.
DatastoreProvider abstracts how to start
and maintain a connection between Hibernate OGM and the datastore.GridDialect abstracts how data itself including association
is persisted.Think of them as the JDBC layer for our NoSQL stores.
Other than these, all the Create/Read/Update/Delete (CRUD) operations are implemented by the Hibernate ORM engine (object hydration and dehydration, cascading, lifecycle etc).
As of today, we have implemented four datastore providers:
To implement JP-QL queries, Hibernate OGM parses the JP-QL string and calls the appropriate translator functions to build a native query. If the query is too complex for the native capabilities of the NoSQL store, the Teiid query engine is used as an intermediary engine to implement the missing features (typically joins between entities, aggregation). Finally, if the underlying engine does not have any query support, we use Hibernate Search as an external query engine.
Reality is a bit more nuanced, we will discuss the subject of querying in more details in Section 3.3, “How is data queried”.
Hibernate OGM best works in a JTA environment.
The easiest solution is to deploy it on a Java EE container.
Alternatively, you can use a standalone JTA TransactionManager.
We explain how to in Section 4.2.2, “In a standalone JTA environment”.
Let’s now see how and in which structure data is persisted in the NoSQL data store.
Hibernate OGM tries to reuse as much as possible the relational model concepts, at least when they are practical and make sense in OGM’s case. For very good reasons, the relational model brought peace in the database landscape over 30 years ago. In particular, Hibernate OGM inherits the following traits:
If the application data model is too tightly coupled with your persistent data model, a few issues arise including:
There are a couple of reasons why serializing the entity directly in the datastore can lead to problems:
Entities are stored as tuples of values by Hibernate OGM.
More specifically, each entity is conceptually represented by a Map<String,Object>
where the key represents the column name (often the property name but not always)
and the value represents the column value as a basic type.
We favor basic types over complex ones to increase portability
(across platforms and across type / class schema evolution over time).
For example a URL object is stored as its String representation.
The key identifying a given entity instance is composed of:
The GridDialect specific to the NoSQL datastore you target
is then responsible to convert this map into the most natural model:
Associations are also stored as tuple as well or more specifically as a set of tuples. Hibernate OGM stores the information necessary to navigate from an entity to its associations. This is a departure from the pure relational model but it ensures that association data is reachable via key lookups based on the information contained in the entity tuple we want to navigate from. Note that this leads to some level of duplication as information has to be stored for both sides of the association.
The key in which association data are stored is composed of:
Using this approach, we favor fast read and (slightly) slower writes.
Note that this approach has benefits and drawbacks:
We might offer alternative association data persistence options in the future based on feedback.
Again, there are specificities in how data is inherently stored in the specific NoSQL store. For example, in document oriented stores, the association information including the identifier to the associated entities can be stored in the entity owning the association. This is a more natural model for documents.
TODO: this sentence might be worth a diagram to show the difference with the key/value store.
Some identifiers require to store a seed in the datastore (like sequences for examples). The seed is stored in the value whose key is composed of:
Make sure to check the chapter dedicated to the NoSQL store you target to find the specificities.
Many NoSQL stores have no notion of schema.
Likewise, the tuple stored by Hibernate OGM is not tied to a particular schema:
the tuple is represented by a Map,
not a typed Map specific to a given entity type.
Nevertheless, JPA does describe a schema thanks to:
@Table and @Column.While tied to the application, it offers some robustness and explicit understanding when the schema is changed as the schema is right in front of the developers' eyes. This is an intermediary model between the strictly typed relational model and the totally schema-less approach pushed by some NoSQL families.
Query support is in active development. This section describes where the project is going.
Since Hibernate OGM wants to offer all of JPA, it needs to support JP-QL queries. Hibernate OGM parses the JP-QL query string and extracts its meaning. From there, several options are available depending of the capabilities of the NoSQL store you target:
If the NoSQL datastore has some query capabilities and if the JP-QL query is simple enough to be executed by the datastore, then the JP-QL parser directly pushes the query generation to the NoSQL specific query translator. The query returns the list of matching identifiers snd uses Hibernate OGM to return managed objects.
Some of the JP-QL features are not supported by NoSQL solutions. Two typical examples are joins between entities - which you should limit anyways in a NoSQL environment - and aggregations like average, max, min etc. When the NoSQL store does not support the query, we use Teiid - a database federation engine - to build simpler queries executed to the datastore and perform the join or aggregation operations in Teiid itself.
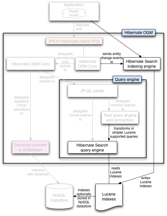
Finally some NoSQL stores have poor query support, or none at all. In this case Hibernate OGM can use Hibernate Search as its indexing and query engine. Hibernate Search is able to index and query objects - entities - and run full-text queries. It uses the well known Apache Lucene to do that but adds a few interesting characteristics like clustering support and an object oriented abstraction including an object oriented query DSL. Let’s have a look at the architecture of Hibernate OGM when using Hibernate Search:

Figure 3.4. Using Hibernate Search as query engine - greyed areas are blocks already present in Hibernate OGM’s architecture
In this situation, Hibernate ORM Core pushes change events to Hibernate Search which will index entities accordingly and keep the index and the datastore in sync. The JP-QL query parser delegates the query translation to the Hibernate Search query translator and executes the query on top of the Lucene indexes. Indexes can be stored in various fashions:
Note that for complex queries involving joins or aggregation, Hibernate OGM can use Teiid as an intermediary query engine that will delegate to Hibernate Search.
Note that you can use Hibernate Search even if you do plan to use the NoSQL datastore query capabilities. Hibernate Search offers a few interesting options:
Well… now is a good time to remind you that Hibernate OGM is open source and that contributing to such cutting edge project is a lot of fun. Check out Chapter 1, How to get help and contribute on Hibernate OGM for more details.
But to answer your question, we have finished the skeleton of the architecture as well as the JP-QL parser implementation. The Hibernate Search query translator can execute simple queries already. However, we do not yet have a NoSQL specific query translator but the approach is quite clear to us. Teiid for complex queries is also not integrated but work is being done to facilitate that integration soon. Native Hibernate Search queries are fully supported.
Hibernate OGM favors ease of use and convention over configuration. This makes its configuration quite simple by default.
Hibernate OGM can be used via the Hibernate native APIs (Session)
or via the JPA APIs (EntityManager).
Depending of your choice, the bootstrapping strategy is slightly different.
The good news is that if you use JPA as your primary API,
the configuration is extremely simple.
Hibernate OGM is seen as a persistence provider
which you need to configure in your persistence.xml.
That’s it!
The provider name is org.hibernate.ogm.jpa.HibernateOgmPersistence.
Example 4.1. persistence.xml file
<?xml version="1.0"?>
<persistence xmlns="http://java.sun.com/xml/ns/persistence"
xmlns:xsi="http://www.w3.org/2001/XMLSchema-instance"
xsi:schemaLocation="http://java.sun.com/xml/ns/persistence http://java.sun.com/xml/ns/persistence/persistence_2_0.xsd"
version="2.0">
<persistence-unit name="org.hibernate.ogm.tutorial.jpa" transaction-type="JTA">
<!-- Use Hibernate OGM provider: configuration will be transparent -->
<provider>org.hibernate.ogm.jpa.HibernateOgmPersistence</provider>
<properties>
<property name="hibernate.transaction.jta.platform"
value="org.hibernate.service.jta.platform.internal.JBossStandAloneJtaPlatform" />
<property name="hibernate.ogm.datastore.provider"
value="infinispan" />
</properties>
</persistence-unit>
</persistence>
There are a couple of things to notice:
jta-data-source
(check Section 4.2.1, “In a Java EE container” for more info)hbm2ddl)
as NoSQL generally do not require schemasYou also need to configure which NoSQL datastore you want to use and how to connect to it. We will detail how to do that later in Chapter 5, Datastores. In this case, we have used the defaults settings for Infinispan.
From there, simply bootstrap JPA the way you are used to with Hibernate ORM:
Persistence.createEntityManagerFactoryEntityManager / EntityManagerFactory in a Java EE containerIf you want to bootstrap Hibernate OGM using the native Hibernate APIs,
use the class org.hibernate.ogm.cfg.OgmConfiguration.
Example 4.2. Bootstrap Hibernate OGM with Hibernate ORM native APIs
Configuration cfg = new OgmConfiguration();
//assuming you are using JTA in a non contained environment
cfg.setProperty(environment.TRANSACTION_STRATEGY,
"org.hibernate.transaction.JTATransactionFactory");
//assuming JBoss TransactionManager in standalone mode
cfg.setProperty(Environment.JTA_PLATFORM,
"org.hibernate.service.jta.platform.internal.JBossStandAloneJtaPlatform");
//assuming the default infinispan settings
cfg.setProperty("hibernate.ogm.datastore.provider",
"infinispan");
//add your annotated classes
cfg.addAnnotatedClass(Order.class)
.addAnnotatedClass(Item.class)
//build the SessionFactory
SessionFactory sf = cfg.buildSessionFactory();
There are a couple of things to notice:
hbm2ddl)
as Infinispan does not require schemasYou also need to configure which NoSQL datastore you want to use and how to connect to it. We will detail how to do that later in Chapter 5, Datastores. In this case, we have used the defaults settings for Infinispan.
Hibernate OGM runs in various environments, pretty much what you are used to with Hibernate ORM. There are however environments where it works better and has been more thoroughly tested.
You don’t have to do much in this case. You need three specific settings:
If you use JPA, simply set the transaction-type to JTA
and the transaction factory will be set for you.
If you use Hibernate ORM native APIs only,
then set hibernate.transaction.factory_class to either:
org.hibernate.transaction.CMTTransactionFactory
if you use declarative transaction demarcation.org.hibernate.transaction.JTATransactionFactory
if you manually demarcate transaction boundariesSet the JTA platform to the right Java EE container.
The property is hibernate.transaction.transaction.jta.platform
and must contain the fully qualified class name of the lookup implementation.
The list of available values are listed in
Hibernate ORM’s configuration section.
For example, in JBoss AS,
use org.hibernate.service.jta.platform.internal.JBossAppServerJtaPlatform.
In your persistence.xml, you also need to define an existing datasource.
It is not needed by Hibernate OGM
and won’t be used but the JPA specification mandates this setting.
Example 4.3. persistence.xml file
<?xml version="1.0"?>
<persistence xmlns="http://java.sun.com/xml/ns/persistence"
xmlns:xsi="http://www.w3.org/2001/XMLSchema-instance"
xsi:schemaLocation="http://java.sun.com/xml/ns/persistence http://java.sun.com/xml/ns/persistence/persistence_2_0.xsd"
version="2.0">
<persistence-unit name="org.hibernate.ogm.tutorial.jpa" transaction-type="JTA">
<!-- Use Hibernate OGM provider: configuration will be transparent -->
<provider>org.hibernate.ogm.jpa.HibernateOgmPersistence</provider>
<jta-data-source>java:/DefaultDS</jta-data-source>
<properties>
<property name="hibernate.transaction.jta.platform"
value="org.hibernate.service.jta.platform.internal.JBossAppServerJtaPlatform" />
<property name="hibernate.ogm.datastore.provider"
value="infinispan" />
</properties>
</persistence-unit>
</persistence>
java:DefaultDS will work for out of the box JBoss AS deployments.
There is a set of common misconceptions in the Java community about JTA:
None of that is true of course, let me show you how to use JBoss Transaction in a standalone environment with Hibernate OGM.
In Hibernate OGM, make sure to set the following properties:
transaction-type to JTA in your persistence.xml if you use JPAhibernate.transaction.factory_class to org.hibernate.transaction.JTATransactionFactory
if you use OgmConfiguration to bootstrap Hibernate OGM.hibernate.transaction.jta.platform to org.hibernate.service.jta.platform.internal.JBossStandAloneJtaPlatform in both cases.On the JBoss Transaction side, add JBoss Transaction in your classpath. If you use maven, it should look like this:
Example 4.4. JBoss Transaction dependency declaration
<dependency>
<groupId>org.jboss.jbossts</groupId>
<artifactId>jbossjta</artifactId>
<version>4.16.4.Final</version>
</dependency>
The next step is you get access to the transaction manager. The easiest solution is to do as the following example:
TransactionManager transactionManager =
com.arjuna.ats.jta.TransactionManager.transactionmanager();
Then use the standard JTA APIs to demarcate your transaction and you are done!
Example 4.5. Demarcate your transaction with standalone JTA
//note that you must start the transaction before creating the EntityManager
//or else call entityManager.joinTransaction()
transactionManager.begin();
final EntityManager em = emf.createEntityManager();
Poem poem = new Poem();
poem.setName("L'albatros");
em.persist(poem);
transactionManager.commit();
em.clear();
transactionManager.begin();
poem = em.find(Poem.class, poem.getId());
assertThat(poem).isNotNull();
assertThat(poem.getName()).isEqualTo("L'albatros");
em.remove(poem );
transactionManager.commit();
em.close();
That was not too hard, was it? Note that application frameworks like Seam or Spring Framework should be able to initialize the transaction manager and call it to demarcate transactions for you. Check their respective documentation.
While this approach works today, it does not ensure that works are done transactionally and hence won’t be able to rollback your work. This will change in the future but in the mean time, such an environment is not recommended.
For NoSQL datastores not supporting transactions, this is less of a concern.
The most important options when configuring Hibernate OGM are related to the datastore. They are explained in Chapter 5, Datastores.
Otherwise, most options from Hibernate ORM and Hibernate Search are applicable
when using Hibernate OGM.
You can pass them as you are used to do
either in your persistence.xml file, your hibernate.cfg.xml file
or programmatically.
More interesting is a list of options that do not apply to Hibernate OGM and that should not be set:
hibernate.dialecthibernate.connection.* and in particular hibernate.connection.provider_classhibernate.show_sql and hibernate.format_sqlhibernate.default_schema and hibernate.default_cataloghibernate.use_sql_commentshibernate.jdbc.*hibernate.hbm2ddl.auto and hibernate.hbm2ddl.import_fileHibernate Search integrates with Hibernate OGM just like it does with Hibernate ORM.
In other words, configure where you want to store your indexes, map your entities with the relevant index annotations and you are good to go. For more information, simply check the Hibernate Search reference documentation.
In Section 5.1.5, “Storing a Lucene index in Infinispan” we’ll discuss how to store your Lucene indexes in Infinispan. This is useful even if you don’t plan to use Infinispan as your primary data store.
Provided you’re deploying on JBoss AS 7.2 or JBoss EAP6, there is an additional way to add the OGM dependencies to your application.
In JBoss AS 7, class loading is based on modules that have to define explicit dependencies on other modules. Modules allow to share the same artifacts across multiple applications, getting you smaller and quicker deployments.
More details about modules are described in Class Loading in AS 7.2.
You can download the pre-packaged module from:
Unpack the archive into the modules folder of your JBoss AS 7.2 installation.
The modules included are:
The org.hibernate:main module changes the version of Hibernate ORM
included in the default JBoss AS 7.2.
There are two ways to include the dependencies in your project:
Dependencies: org.hibernate:ogm services
WEB-INF/jboss-deployment-structure.xml in your archive with content:<jboss-deployment-structure>
<deployment>
<dependencies>
<module name="org.hibernate" slot="ogm" services="export" />
</dependencies>
</deployment>
</jboss-deployment-structure>
More information about the descriptor can be found in the JBoss AS 7.2 documentation.
Currently Hibernate OGM supports the following datastores:
More are planned, if you are interested, come talk to us (see Chapter 1, How to get help and contribute on Hibernate OGM).
Hibernate OGM interacts with NoSQL datastores via two contracts:
The main thing you need to do is to configure which datastore provider you want to use.
This is done via the hibernate.ogm.datastore.provider option.
Possible values are the fully qualified class name
of a DatastoreProvider implementation
or one preferably of the following shortcuts:
map: stores data in an in-memory Java map to store data.
Use it only for unit tests.infinispan: stores data into Infinispan (data grid)ehcache: stores data into Ehcache (cache)mongodb: stores data into MongoDB (document store)neo4j: stores data into Neo4j (graph)You also need to add the relevant Hibernate OGM module in your classpath. In maven that would look like:
<dependency>
<groupId>org.hibernate.ogm</groupId>
<artifactId>hibernate-ogm-infinispan</artifactId>
<version>4.0.0.Beta4</version>
</dependency>
We have respectively
hibernate-ogm-infinispan, hibernate-ogm-ehcache, hibernate-ogm-mongodb and hibernate-ogm-neo4j.
The map datastore is included in the Hibernate OGM engine module.
By default, a datastore provider chooses the best grid dialect transparently
but you can manually override that setting
with the hibernate.ogm.datastore.grid_dialect option.
Use the fully qualified class name of the GridDialect implementation.
Most users should ignore this setting entirely and live happy.
Infinispan is an open source in-memory data grid focusing on high performance. As a data grid, you can deploy it on multiple servers - referred to as nodes - and connect to it as if it were a single storage engine: it will cleverly distribute both the computation effort and the data storage.
It is trivial to setup on a single node, in your local JVM, so you can easily try Hibernate OGM. But Infinispan really shines in multiple node deployments: you will need to configure some networking details but nothing changes in terms of application behaviour, while performance and data size can scale linearly.
From all its features we’ll only describe those relevant to Hibernate OGM; for a complete description of all its capabilities and configuration options, refer to the Infinispan project documentation at infinispan.org.
Two steps basically:
And then choose one of:
JNDI name of an existing Infinispan instanceTo add the dependencies via some Maven-definitions-using tool, add the following module:
<dependency>
<groupId>org.hibernate.ogm</groupId>
<artifactId>hibernate-ogm-infinispan</artifactId>
<version>4.0.0.Beta4</version>
</dependency>
If you’re not using a dependency management tool, copy all the dependencies from the distribution in the directories:
/lib/required/lib/infinispan/lib/providedThe advanced configuration details of an Infinispan Cache are defined in an Infinispan specific XML configuration file; the Hibernate OGM properties are simple and usually just point to this external resource.
To use the default configuration provided by Hibernate OGM - which is a good starting point for new users - you don’t have to set any property.
Infinispan datastore configuration properties
hibernate.ogm.datastore.providerinfinispan.hibernate.ogm.infinispan.cachemanager_jndinameEmbeddedCacheManager registered in JNDI,
provide the JNDI name and Hibernate OGM will use this instance
instead of starting a new CacheManager.
This will ignore any further configuration properties
as Infinispan is assumed being already configured.hibernate.ogm.infinispan.configuration_resourcenameJNDI lookup is set.
Defaults to org/hibernate/ogm/datastore/infinispan/default-config.xml.Hibernate OGM will not use a single Cache but three and is going to use them for different purposes; so that you can configure the Caches meant for each role separately.
Infinispan cache names and purpose
ENTITIESASSOCIATIONSIDENTIFIER_STOREWe’ll explain in the following paragraphs how you can take advantage of this and which aspects of Infinispan you’re likely to want to reconfigure from their defaults. All attributes and elements from Infinispan which we don’t mention are safe to ignore. Refer to the Infinispan User Guide for the guru level performance tuning and customizations.
An Infinispan configuration file is an XML file complying with the Infinispan schema; the basic structure is shown in the following example:
Example 5.1. Simple structure of an infinispan xml configuration file
<?xml version="1.0" encoding="UTF-8"?>
<infinispan
xmlns:xsi="http://www.w3.org/2001/XMLSchema-instance"
xsi:schemaLocation="urn:infinispan:config:5.1 http://www.infinispan.org/schemas/infinispan-config-5.1.xsd"
xmlns="urn:infinispan:config:5.1">
<global>
</global>
<default>
</default>
<namedCache name="ENTITIES">
</namedCache>
<namedCache name="ASSOCIATIONS">
</namedCache>
<namedCache name="IDENTIFIERS">
</namedCache>
</infinispan>
The global section contains elements which affect the whole instance;
mainly of interest for Hibernate OGM users is the transport element
in which we’ll set JGroups configuration overrides.
In the namedCache section (or in default if we want to affect all named caches)
we’ll likely want to configure clustering modes, eviction policies and CacheStores.
In its default configuration Infinispan stores all data in the heap of the JVM; in this barebone mode it is conceptually not very different than using a HashMap: the size of the data should fit in the heap of your VM, and stopping/killing/crashing your application will get all data lost with no way to recover it.
To store data permanently (out of the JVM memory) a CacheStore should be enabled.
The infinispan-core.jar includes a simple implementation
able to store data in simple binary files, on any read/write mounted filesystem;
this is an easy starting point, but the real stuff is to be found
in the additional modules found in the Infinispan distribution.
Here you can find many more implementations to store your data in anything
from JDBC connected relational databases, other NoSQL engines,
to cloud storage services or other Infinispan clusters.
Finally, implementing a custom CacheStore is a trivial programming exercise.
To limit the memory consumption of the precious heap space,
you can activate a passivation or an eviction policy;
again there are several strategies to play with,
for now let’s just consider you’ll likely need one to avoid running out of memory
when storing too many entries in the bounded JVM memory space;
of course you don’t need to choose one while experimenting with limited data sizes:
enabling such a strategy doesn’t have any other impact
in the functionality of your Hibernate OGM application
(other than performance: entries stored in the Infinispan in-memory space
is accessed much quicker than from any CacheStore).
A CacheStore can be configured as write-through,
committing all changes to the CacheStore before returning (and in the same transaction)
or as write-behind.
A write-behind configuration is normally not encouraged in storage engines,
as a failure of the node implies some data might be lost
without receiving any notification about it,
but this problem is mitigated in Infinispan because of its capability
to combine CacheStore write-behind
with a synchronous replication to other Infinispan nodes.
Example 5.2. Enabling a FileCacheStore and eviction
<namedCache name="ENTITIES">
<eviction strategy="LIRS" maxEntries="2000" />
<loaders
passivation="true" shared="false">
<loader
class="org.infinispan.loaders.file.FileCacheStore"
fetchPersistentState="false"
purgeOnStartup="false">
<properties>
<property name="location" value="/var/hibernate-ogm/myapp/entities-data" />
</properties>
</loader>
</loaders>
</namedCache>
In this example we enabled both eviction and a CacheStore (the loader element).
LIRS is one of the choices we have for eviction strategies.
Here it is configured to keep (approximately) 2000 entries in live memory
and evict the remaining as a memory usage control strategy.
The CacheStore is enabling passivation,
which means that the entries which are evicted are stored on the filesystem.
You could configure an eviction strategy while not configuring a passivating CacheStore! That is a valid configuration for Infinispan but will have the evictor permanently remove entries. Hibernate OGM will break in such a configuration.
Currently with Infinispan 5.1,
the FileCacheStore is neither very fast nor very efficient:
we picked it for ease of setup.
For a production system it’s worth looking at the large collection
of high performance and cloud friendly cachestores
provided by the Infinispan distribution.
The best thing about Infinispan is that all nodes are treated equally and it requires almost no beforehand capacity planning: to add more nodes to the cluster you just have to start new JVMs, on the same or different physical server, having your same Infinispan configuration and your same application.
Infinispan supports several clustering cache modes; each mode provides the same API and functionality but with different performance, scalability and availability options:
Infinispan cache modes
To use the replication or distribution cache modes
Infinispan will use JGroups to discover and connect to the other nodes.
In the default configuration, JGroups will attempt to autodetect peer nodes using a multicast socket; this works out of the box in the most network environments but will require some extra configuration in cloud environments (which often block multicast packets) or in case of strict firewalls. See the JGroups reference documentation, specifically look for Discovery Protocols to customize the detection of peer nodes.
Nowadays, the JVM defaults to use IPv6 network stack;
this will work fine with JGroups, but only if you configured IPv6 correctly.
It is often useful to force the JVM to use IPv4.
It is also useful to let JGroups know which networking interface you want to use; especially if you have multiple interfaces it might not guess correctly.
Example 5.3. JVM properties to set for clustering
#192.168.122.1 is an example IPv4 address -Djava.net.preferIPv4Stack=true -Djgroups.bind_addr=192.168.122.1
You don’t need to use IPv4: JGroups is compatible with IPv6
provided you have routing properly configured and valid addresses assigned.
The jgroups.bind_addr needs to match a placeholder name
in your JGroups configuration in case you don’t use the default one.
The default configuration uses distribution as cache mode
and uses the jgroups-tcp.xml configuration for JGroups,
which is contained in the Infinispan jar
as the default configuration for Infinispan users.
Let’s see how to reconfigure this:
Example 5.4. Reconfiguring cache mode and override JGroups configuration
<?xml version="1.0" encoding="UTF-8"?>
<infinispan
xmlns:xsi="http://www.w3.org/2001/XMLSchema-instance"
xsi:schemaLocation="urn:infinispan:config:5.1 http://www.infinispan.org/schemas/infinispan-config-5.1.xsd"
xmlns="urn:infinispan:config:5.1">
<global>
<transport
clusterName="HibernateOGM-Infinispan-cluster">
<properties>
<property name="configurationFile" value="my-jgroups-conf.xml" />
</properties>
</transport>
</global>
<default>
<clustering
mode="distribution" />
</default>
<!-- Cache to store the OGM entities -->
<namedCache
name="ENTITIES">
</namedCache>
<!-- Cache to store the relations across entities -->
<namedCache
name="ASSOCIATIONS">
</namedCache>
<!-- Cache to store identifiers -->
<namedCache
name="IDENTIFIERS">
<!-- Override the cache mode: -->
<clustering
mode="replication" />
</namedCache>
</infinispan>
In the example above we specify a custom JGroups configuration file
and set the cache mode for the default cache to distribution;
this is going to be inherited by the ENTITIES and the ASSOCIATIONS caches.
But for IDENTIFIERS we have chosen (for the sake of this example) to use replication.
Now that you have clustering configured, start the service on multiple nodes. Each node will need the same configuration and jars.
We have just shown how to override the clustering mode and the networking stack for the sake of completeness, but you don’t have to!
Start with the default configuration and see if that fits you. You can fine tune these setting when you are closer to going in production.
Infinispan supports transactions and integrates with any standard JTA TransactionManager;
this is a great advantage for JPA users as it allows to experience a similar behaviour
to the one we are used to when we work with RDBMS databases.
If you’re having Hibernate OGM start and manage Infinispan,
you can skip this as it will inject the same TransactionManager instance
which you already have set up in the Hibernate / JPA configuration.
If you are providing an already started Infinispan CacheManager instance
by using the JNDI lookup approach,
then you have to make sure the CacheManager is using the same TransactionManager
as Hibernate:
Example 5.5. Configuring a JBoss Standalone TransactionManager lookup
<default>
<transaction
transactionMode="TRANSACTIONAL"
transactionManagerLookupClass=
"org.infinispan.transaction.lookup.JBossStandaloneJTAManagerLookup" />
</default>
Infinispan supports different transaction modes like PESSIMISTIC and OPTIMISTIC,
supports XA recovery and provides many more configuration options;
see the Infinispan User Guide
for more advanced configuration options.
Hibernate Search, which can be used for advanced query capabilities (see Chapter 7, Query your entities),
needs some place to store the indexes for its embedded Apache Lucene engine.
A common place to store these indexes is the filesystem which is the default for Hibernate Search; however if your goal is to scale your NoSQL engine on multiple nodes you need to share this index. Network sharing filesystems are a possibility but we don’t recommended that. Often the best option is to store the index in whatever NoSQL database you are using (or a different dedicated one).
You might find this section useful even if you don’t intend to store your data in Infinispan.
The Infinispan project provides an adaptor to plug into Apache Lucene, so that it writes the indexes in Infinispan and searches data in it. Since Infinispan can be used as an application cache to other NoSQL storage engines by using a CacheStore (see Section 5.1.2, “Manage data size”) you can use this adaptor to store the Lucene indexes in any NoSQL store supported by Infinispan:
How to configure it? Here is a simple cheat sheet to get you started with this type of setup:
org.hibernate:hibernate-search-infinispan:4.4.0.Beta1 to your dependenciesset these configuration properties:
hibernate.search.default.directory_provider = infinispanhibernate.search.default.exclusive_index_use = falsehibernate.search.infinispan.configuration_resourcename = [infinispan configuration filename]The referenced Infinispan configuration should define a CacheStore
to load/store the index in the NoSQL engine of choice.
It should also define three cache names:
Table 5.1. Infinispan caches used to store indexes
| Cache name | Description | Suggested cluster mode |
|---|---|---|
LuceneIndexesLocking | Transfers locking information. Does not need a cache store. | replication |
LuceneIndexesData | Contains the bulk of Lucene data. Needs a cache store. | distribution + L1 |
LuceneIndexesMetadata | Stores metadata on the index segments. Needs a cache store. | replication |
This configuration is not going to scale well on write operations: to do that you should read about the master/slave and sharding options in Hibernate Search. The complete explanation and configuration options can be found in the Hibernate Search Reference Guide
Some NoSQL support storage of Lucene indexes directly,
in which case you might skip the Infinispan Lucene integration
by implementing a custom DirectoryProvider for Hibernate Search.
You’re very welcome to share the code
and have it merged in Hibernate Search for others to use, inspect, improve and maintain.
When combined with Hibernate ORM, Ehcache is commonly used as a 2nd level cache, so caching data which is stored in a relational database. When used with Hibernate OGM it is not "just a cache" but is the main storage engine for your data.
This is not the reference manual for Ehcache itself: we’re going to list only how Hibernate OGM should be configured to use Ehcache; for all the tuning and advanced options please refer to the Ehcache Documentation.
Two steps:
And then choose one of:
To add the dependencies via some Maven-definitions-using tool, add the following module:
<dependency>
<groupId>org.hibernate.ogm</groupId>
<artifactId>hibernate-ogm-ehcache</artifactId>
<version>4.0.0.Beta4</version>
</dependency>
If you’re not using a dependency management tool, copy all the dependencies from the distribution in the directories:
/lib/required/lib/ehcache/lib/providedHibernate OGM expects you to define an Ehcache configuration in its own configuration resource; all what we need to set it the resource name.
To use the default configuration provided by Hibernate OGM - which is a good starting point for new users - you don’t have to set any property.
Ehcache datastore configuration properties
ehcache./org/hibernate/ogm/datastore/ehcache/default-ehcache.xml.While Ehcache technically supports transactions, Hibernate OGM is currently unable to use them. Careful!
If you need this feature, it should be easy to implement: contributions welcome! See JIRA OGM-243.
MongoDB is a document oriented datastore written in C++ with strong emphasis on ease of use.
This implementation is based upon the MongoDB Java driver. The currently supported version is 2.10.1.
The following properties are available to configure MongoDB support:
MongoDB datastore configuration properties
mongodb127.0.0.1.270175000.GLOBAL_COLLECTION stores the association information in a unique MongoDB collection for all associations.
COLLECTION stores the association in a dedicated MongoDB collection per association.
IN_ENTITY stores association information from within the entity.
IN_ENTITY is the default.ERRORS_IGNORED, ACKNOWLEDGED, UNACKNOWLEDGED,
FSYNCED, JOURNALED, NONE, NORMAL, SAFE, MAJORITY, FSYNC_SAFE,
JOURNAL_SAFE, REPLICAS_SAFE.
For more information, please refer to the
official documentation.
This option is case insensitive and the default value is ACKNOWLEDGED.Hibernate OGM tries to make the mapping to the underlying datastore as natural as possible so that third party applications not using Hibernate OGM can still read and update the same datastore. We worked particularly hard on the MongoDB model to offer various classic mappings between your object model and the MongoDB documents.
Entities are stored as MongoDB documents and not as BLOBs
which means each entity property will be translated into a document field.
You can use the name property of @Table and @Column annotation
to rename the collections and the document’s field if you need to.
Note that embedded objects are mapped as nested documents.
Example 5.6. Example of an entity with an embedded object
@Entity
public class News {
@Id
private String id;
private String title;
@Column(name="desc")
private String description;
@Embedded
private NewsPaper paper;
//getters, setters ...
}
@Embeddable
public class NewsPaper {
private String name;
private String owner;
//getters, setters ...
}
{
"_id" : "1234-5678-0123-4567",
"title": "On the merits of NoSQL",
"desc": "This paper discuss why NoSQL will save the world for good",
"paper": {
"name": "NoSQL journal of prophecies",
"owner": "Delphy"
}
}The _id field of a MongoDB document is directly used
to store the identifier columns mapped in the entities.
That means you can use simple identifiers (no matter the Java type used)
as well as Embedded identifiers.
Embedded identifiers are stored as embedded document into the _id field.
Hibernate OGM will convert the @Id property into a _id document field
so you can name the entity id like you want it will always be stored into _id
(the recommended approach in MongoDB).
That means in particular that MongoDB will automatically index your _id fields.
Let’s look at an example:
Example 5.7. Example of an entity using Embedded id
@Entity
public class News {
@EmbeddedId
private NewsID newsId;
//getters, setters ...
}
@Embeddable
public class NewsID implements Serializable {
private String title;
private String author;
//getters, setters ...
}
{
"_id" :{
"title": "How does Hibernate OGM MongoDB work?",
"author": "Guillaume"
}
}Hibernate OGM MongoDB proposes 3 strategies to store navigation information for associations.
To switch between each of these strategies,
use the hibernate.ogm.mongodb.associations.store configuration property.
The three possible values are:
In this strategy, Hibernate OGM directly stores the id(s) of the other side of the association into a field or an embedded document depending if the mapping concerns a single object or a collection. The field that stores the relationship information is named like the entity property.
Example 5.8. Java entity
@Entity
public class AccountOwner {
@Id
private String id;
@ManyToMany
public Set<BankAccount> bankAccounts;
//getters, setters, ...
Example 5.9. JSON representation
{
"_id" : "owner0001",
"bankAccounts" : [
{ "bankAccounts_id" : "accountXYZ" }
]
}With this strategy, Hibernate OGM creates a single collection
in which it will store all navigation information for all associations.
Each document of this collection is structure in 2 parts.
The first is the _id field which contains the identifier information
of the association owner and the name of the association table.
The second part is the rows field which stores (into an embedded collection) all ids
that the current instance is related to.
Example 5.10. Unidirectional relationship
{
"_id": {
"owners_id": "owner0001",
"table": "AccountOwner_BankAccount"
},
"rows": [
{ "bankAccounts_id": "accountXYZ" }
]
}For a bidirectional relationship, another document is created where ids are reversed. Don’t worry, Hibernate OGM takes care of keeping them in sync:
Example 5.11. Bidirectional relationship
{
"_id": {
"owners_id": "owner0001",
"table": "AccountOwner_BankAccount"
},
"rows": [{
"bankAccounts_id": "accountXYZ"
}]
}
{
"_id": {
"bankAccounts_id": "accountXYZ",
"table": "AccountOwner_BankAccount"
},
"rows": [{
"owners_id": "owner0001"
}]
}In this strategy, Hibernate OGM creates a MongoDB collection per association
in which it will store all navigation information for that particular association.
This is the strategy closest to the relational model.
If an entity A is related to B and C, 2 collections will be created.
The name of this collection is made of the association table concatenated with associations_.
For example, if the BankAccount and Owner are related,
the collection used to store will be named associations_Owner_BankAccount.
The prefix is useful to quickly identify the association collections from the entity collections.
Each document of an association collection has the following structure:
_id contains the id of the owner of relationshiprows contains all the id of the related entitiesExample 5.12. Unidirectional relationship
{
"_id" : { "owners_id" : "owner0001" },
"rows" : [
{ "bankAccounts_id" : "accountXYZ" }
]
}Example 5.13. Bidirectional relationship
{
"_id" : { "owners_id" : "owner0001" },
"rows" : [
{ "bankAccounts_id" : "accountXYZ" }
]
}
{
"_id" : { "bankAccounts_id" : "accountXYZ" },
"rows" : [
{ "owners_id" : "owner0001" }
]
}MongoDB does not support transaction. Only changes applied to the same document are done atomically. A change applied to more than one document will not be applied atomically. This problem is slightly mitigated by the fact that Hibernate OGM queues all changes before applying them during flush time. So the window of time used to write to MongoDB is smaller than what you would have done manually.
We recommend that you still use transaction demarcations with Hibernate OGM to trigger the flush operation transparently (on commit). But do not consider rollback as a possibility, this won’t work.
Hibernate OGM is a work in progress and we are actively working on JP-QL query support.
In the mean time, you have two strategies to query entities stored by Hibernate OGM:
Because Hibernate OGM stores data in MongoDB in a natural way, you can use the MongoDB driver and execute queries on the datastore directly without involving Hibernate OGM. The benefit of this approach is to use the query capabilities of MongoDB. The drawback is that raw MongoDB documents will be returned and not managed entities.
The alternative approach is to index your entities with Hibernate Search. That way, a set of secondary indexes independent of MongoDB is maintained by Hibernate Search and you can write queries on top of them. The benefit of this approach is an nice integration at the JPA / Hibernate API level (managed entities are returned by the queries). The drawback is that you need to store the Lucene indexes somewhere (file system, infinispan grid etc). Have a look at the Infinispan section for more info on how to use Hibernate Search.
Neo4j is a robust (fully ACID) transactional property graph database. This kind of databases are suited for those type of problems that can be represented with a graph like social relationships or road maps for example.
At the moment only the support for the embeedded Neo4j is included in OGM.
This is our first version and a bit experimental. In particular we plan on using node navigation much more than index lookup in a future version.
If your project uses Maven you can add this to the pom.xml:
<dependency>
<groupId>org.hibernate.ogm</groupId>
<artifactId>hibernate-ogm-neo4j</artifactId>
<version>4.0.0.Beta4</version>
</dependency>
Alternatively you can find the required libraries in the distribution package on SourceForge
hibernate.ogm.datastore.provider = neo4j_embedded hibernate.ogm.neo4j.database.path = C:\example\mydb
The following properties are available to configure Neo4j support:
Neo4j datastore configuration properties
C:\neo4jdb\mydb_nodes_ogm_index_relationships_ogm_index_sequences_ogm_indexEntities are stored as Neo4j nodes, which means each entity property will be translated into a property of the node. An additional property is added to the node and it contains the name of the table representing the entity.
Example 5.14. Example of entities and the list of properties contained in the corresponding node
@Entity
class Account {
@Id
String login;
String password;
Address homeAddress;
//...
}
@Embeddable
class Address {
String city;
String zipCode;
//...
}
Node properties: _table id login password homeAddress_city homeAddress_zipCode
The _table property has been added by OGM and it contains the name of the table representing the entity (Account in this simple case).
Associations are mapped using Neo4j relationships. A unidirectional association is mapped with a relationship between two nodes that start from the node representing the owner of the association. The name of the association is saved as type of the relationship. A bidirectional association is represented by two relationships, one per direction, between the two nodes.
Neo4j operations can be executed only inside a transaction.
Unless a different org.hibernate.engine.transaction.jta.platform.spi.JtaPlatform is specified, OGM will integrate with the Neo4j transaction mechanism,
this means that you should start and commit transaction using the hibernate session.
Example 5.15. Example of starting and committing transactions
Session session = factory.openSession();
Transaction tx = session.beginTransaction();
Account account = new Account();
account.setLogin( "myAccount" );
session.persist( account );
tx.commit();
...
tx = session.beginTransaction();
Account savedAccount = (Account) session.get( Account.class, account.getId() );
tx.commit();
TODO:
This section is a work in progress, if you find something that does not work as expected, let us know and we will update it (and fix the problem of course).
Pretty much all entity related constructs should work out of the box in Hibernate OGM.
@Entity, @Table, @Column,
@Enumarated, @Temporal, @Cacheable
and the like will work as expected.
If you want an example,
check out Chapter 2, Getting started with Hibernate OGM or the documentation of Hibernate ORM.
Let’s concentrate of the features that differ
or are simply not supported by Hibernate OGM.
The various inheritance strategies are not supported by Hibernate OGM,
only the table per concrete class strategy is used.
f This is not so much a limitation
but rather an acknowledgment of the dynamic nature of NoSQL schemas.
If you feel the need to support other strategies,
let us know (see Section 1.2, “How to contribute”).
Simply do not use @Inheritance nor @DiscriminatorColumn.
Secondary tables are not supported by Hibernate OGM at the moment. If you have needs for this feature, let us know (see Section 1.2, “How to contribute”).
All SQL related constructs as well as HQL centered mapping are not supported in Hibernate OGM. Here is a list of feature that will not work:
All standard JPA id generators are supported: IDENTITY, SEQUENCE, TABLE and AUTO. If you need support for additional generators, let us know (see Section 1.2, “How to contribute”). We recommend you use a UUID based generator as this type of generator allows maximum scalability to the underlying data grid as no cluster-wide counter is necessary.
Example 6.1. Using a UUID generator
@Entity
public class Breed {
@Id @GeneratedValue(generator = "uuid")
@GenericGenerator(name="uuid", strategy="uuid2")
public String getId() { return id; }
public void setId(String id) { this.id = id; }
private String id;
public String getName() { return name; }
public void setName(String name) { this.name = name; }
private String name;
}
Most Java built-in types as supported at this stage.
However, custom types (@Type) are not supported.
A few types are supported natively (ie serialized as is in the tuple data structure):
This list is subject to change and specifically be reduced to a smaller set of core types.
For non basic Java types support, OGM stores the data of the object as a String in the data store. Serialisation to a String value is done with cross platform compatibility in mind when required.
All association types are supported (@OneToOne,
@OneToMany, @ManyToOne, @ManyToMany).
Likewise, all collection types are supported (Set, Map,
List).
The way Hibernate OGM stores association information is however quite different
than the traditional RDBMS representation.
Check Section 3.2, “How is data persisted” for more information.
Keep in mind that collections with many entries won’t perform very well in Hibernate OGM (at least today) as all of the association navigation for a given entity is stored in a single key. If your collection is made of 1 million elements, Hibernate OGM stores 1 million tuples in the association key.
To query a NoSQL database is a complex feat, especially as not all NoSQL solutions support all forms of query. One of the goals of Hibernate OGM is to deal with this complexity so that users don’t have to. However, that’s not yet all implemented and depending on your use case there might be better approaches you can take advantage of.
If you skipped to this section without reading Chapter 3, Architecture, I’d suggest to read at least Section 3.3, “How is data queried” as it will greatly help you choosing a query approach.
For Hibernate OGM we developed a brand new JP-QL parser which is already able to convert simple queries using Hibernate Search under the precondition that:
We do realize these are strong limitations, so while it might be interesting to try it out, for real usage we suggest for now to use either Hibernate Search full-text queries or the native query technology of the NoSQL storage you are using.
To provide an example of what kind of queries would work:
Example 7.1. Example of trivial Hibernate Query remapped on Hibernate Search
Query query = session
.createQuery("from Hypothesis h where h.description = :desc")
.setString("desc", "tomorrow it's going to rain");
@Entity @Indexed
public class Hypothesis {
@Id
public String getId() { return id; }
public void setId(String id) { this.id = id; }
private String id;
@Field(analyze=Analyze.NO)
public String getDescription() { return description; }
public void setDescription(String description) { this.description = description; }
private String description;
}
We actually did use Hibernate Search already in the previous example;
specifically the annotations @Indexed
and @Field are Hibernate Search specific.
In this example the query was defined using a JP-QL string
and then defining parameters;
that’s useful if all you have a is a JP-QL Query, but it is limiting.
Hibernate Search remaps the properties annotated with @Field
in Lucene Documents, and manages the Lucene indexes
so that you can then perform Lucene Queries.
To be extremely short, Apache Lucene is a full-text indexing and query engine with excellent query performance. Featurewise, full-text means you can do much more than a simple equality match as we did in the previous example.
Let’s show another example, now creating a Lucene Query instead:
Example 7.2. Using Hibernate Search for fulltext matching
EntityManager entityManager = ...
//Add full-text superpowers to any EntityManager:
FullTextEntityManager ftem = Search.getFullTextEntityManager(entityManager);
//Optionally use the QueryBuilder to simplify Query definition:
QueryBuilder b = ftem.getSearchFactory()
.buildQueryBuilder()
.forEntity(Hypothesis.class)
.get();
//Create a Lucene Query:
Query lq = b.keyword().onField("description").matching("tomorrow").createQuery();
//Transform the Lucene Query in a JPA Query:
FullTextQuery ftQuery = ftem.createFullTextQuery(lq, Hypothesis.class);
//This is a requirement when using Hibernate OGM instead of ORM:
ftQuery.initializeObjectsWith(ObjectLookupMethod.SKIP,
DatabaseRetrievalMethod.FIND_BY_ID);
//List all matching Hypothesis:
List<Hypothesis> resultList = ftQuery.getResultList();
Assuming our database contains an Hypothesis instance
having description "tomorrow we release",
the query above will not find the entity
because we disabled text analysis in the previous mapping.
If we enable text analysis (which is the default):
Example 7.3. Entity enabling text analysis
@Entity @Indexed
public class Hypothesis {
@Id
public String getId() { return id; }
public void setId(String id) { this.id = id; }
private String id;
@Field(analyze=Analyze.YES)
public String getDescription() { return description; }
public void setDescription(String description) { this.description = description; }
private String description;
}
Now the entity would match a query on "tomorrow" as we’re unlocking text similarity queries!
Text similarity can be very powerful as it can be configured for specific languages or domain specific terminology; it can deal with typos and synonyms, and above all it can return results by relevance.
Worth noting the Lucene index is a vectorial space of term occurrence statistics: so extracting tags from text, frequencies of strings and correlate this data makes it very easy to build efficient data analysis applications.
For a full explanation of all its capabilities and configuration options, see the Hibernate Search reference documentation.
While the potential of Lucene queries is very high, it’s not suited for all use cases Let’s see some of the limitations of Lucene Queries as our main query engine:
to-One relations can be mapped fine,
and the Lucene community is making progress on other forms,
but restrictions on OneToMany or ManyToMany can’t be implemented today.